How PACE’s Ownerside features connect high-level capital strategy to task-level execution, ensuring every dollar is tracked from source to spend.
Introduction: The Challenge of Multi-Sourced Capital Projects
Managing large-scale capital projects, esp. for public sector organizations—whether building infrastructure, expanding facilities, or launching major technology initiatives—is rarely as simple as drawing from a single bank account.
For asset owners and organizations managing massive portfolios, the “budget” isn’t just one big number. It’s a complex tapestry woven from diverse funding sources: federal grants, state programs, private equity, renewable energy funds, and internal capital expenditures.
In industry terms, this is often called the “Color of Money.” Different funds have different “colors,” meaning they come with unique strings attached: specific usage rules, compliance requirements, and expiration dates.
The challenge isn’t just delivering the project on time; it’s ensuring that a Federal grant dollar is spent only on specified activities, while State funds are utilized elsewhere as specified. Failing to track this accurately leads to compliance nightmares, failed audits, and lost funding. Historically, managing this required an army of spreadsheets, disconnected financial systems, and manual reconciliation.
Frontrol is changing that.
We are thrilled to announce major enhancements to our end-to-end cloud Project Delivery offering, specifically designed for the Ownerside of capital projects. We have built a seamless, integrated flow that takes you from a 10-year strategic plan down to the single line of actual cost incurred against a specific fund—automated, transparent, and effortless.
Here is deep dive into how Frontrol manages the lifecycle of your capital spend.
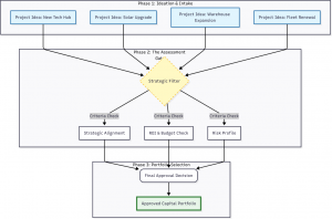
Phase 1: The Strategic Foundation and Intake
Before we talk about spending money, we must define the strategy. Frontrol begins at the very top of the investment lifecycle.
1. Defining the Long-Range Capital Plan
The process starts with the organization defining its long-term financial horizon. Users can define multi-year capital spend budgets (e.g., a 5-Year or 10-Year Outlook). This creates the
“bucket” against which all future requests will be measured. The bucket is then filled with funds from different sources to ensure the planned capital budget is fully funded, either from external sources like grants and bonds or internal funds.
2. Ideation and Funding Requests
Once the bucket is defined, the organization needs ideas to fill it. Frontrol provides a structured intake process where departments or business units submit project concepts. These aren’t full project plans yet; they are requests for funding from the capital plan, defining high-level budget needs and strategic intent.
3. Assessment and Strategic Alignment
A request without alignment is just noise. Every proposed project in Frontrol must undergo a mandatory Strategic and Risk Assessment. This step derives how closely the project aligns with the organization’s defined strategic objectives and the risks it may encounter. It ensures that capital isn’t just being spent, but invested in the right goals.
Phase 2: The Portfolio Review
Once requests are submitted and assessed, they enter the evaluation phase. This is where management decides which projects make the cut.
4. Data-Driven Approval
Capital planning teams review the pipeline of requests. Frontrol presents a consolidated view of competing demands, allowing management to evaluate them based on critical parameters:
- Total funds requested budget availability.
- Strategic alignment
- Risk
- ROI and projected
- Resource constraints (e.g., specific skill needs for the first year).
Only the most viable, strategically aligned projects are approved for execution.

Phase 3: Applying the “Color of Money” (Fund Allocation)
This is where Frontrol’s new features truly shine. Once a project is approved, the critical question shifts from “What are we doing?” to “How are we paying for it?”
5. Managing Funding Sources and Allocation
Your organization has various pools of money available—Federal grants, State bonds, Green Energy initiatives, etc. Frontrol allows you to define and manage these distinct sources.
Management then performs Fund Allocation. They take the approved budget for a project and carve it up based on available sources. For a $10M project, they might allocate:
- $5M from Federal Source A (Color: Blue)
- $3M from State Source B (Color: Red)
- $2M from Internal CapEx (Color: Green)
The project now has its funding secured, and crucially, the constraints of those funds are attached to the project record.
Phase 4: Execution and Granular Control
The project is handed off to the Project Manager. In typical systems, the PM just sees a $10M budget. In Frontrol, they see the distinct “colors” they have to work with.
6. Funding Assignment by Tasks and/or Cost Types
This is the bridge between finance and operations. The Project Manager defines the work breakdown structure (WBS). They then assign how the allocated funding sources will be utilized during execution.
For example:
- The PM assigns the $5M Federal Fund (Blue) to site preparation and engineering tasks, because those tasks meet the federal criteria.
- They assign the $3M State Fund (Red) to purchase of construction materials (Cost Type)
This ensures that before work even begins, the plan is compliant with funding rules.
7. Recording Actuals Against the Source
As the project executes, costs are incurred. When supplier invoices are processed or timesheets are submitted in Frontrol, the actuals are recorded against specific tasks.
Because those tasks and cost types are tied to specific funding sources, the system automatically tracks the drawdown of the correct “color of money.”

Conclusion: The Visibility Payoff
By threading the funding source definition all the way down to task execution, Frontrol provides unprecedented visibility to management without requiring additional administrative effort.
The Benefits of End-to-End Funding Management:
- Automated Compliance: You no longer need manual reconciliation to prove to an auditor that Federal funds were spent The audit trail is built into the project’s execution history.
- Real-Time Utilization Tracking: Management can see exactly how much cost has been spent against specific funding sources and immediately relate that spend back to actual project progress
- Strategic Agility: If a funding source suddenly becomes unavailable or changes its rules, you can instantly see which projects and tasks are impacted.
With Frontrol’s new Ownerside features, you aren’t just managing project schedules; you are mastering the complex financial reality of large-scale capital deployment.


